Diário de bordo Model 3 '19- "Ausländer"

Avatar do Utilizador
rjspedition
Mensagens: 621
Registado: 11 jul 2021, 10:34
Data de Aquisicao: 01 jan 2011

Re: Diário de bordo Model 3 '19- "Ausländer"

Mensagem por rjspedition »

civic Escreveu: 10 fev 2025, 08:08 Tens uma ideia de quanto consome o modo sentinela?
Tenho uma colega do trabalho que o tem sempre ligado, ora a carregar apenas a 10A, deve sobrar pouco para a bateria, não?


Responder a isto novamente passado um ano, mas tenho o TeslaMate a correr desde o início do mês.

Penso que os dados de consumo são sempre extrapolados da diferença entre SOC da bateria vs constante de consumo. :think:
Unfortunately the Tesla API does not return consumption values for a trip. In order to still be able to display values TeslaMate estimates the consumption on the basis of the recorded (charging) data. It takes at least two charging sessions before the first estimate can be displayed. Charging sessions have to be longer than 10 minutes and less than 95% state-of-charge (SoC). Each future charging session will slightly improve the accuracy of the estimate, which is applied retroactively to all data.

Dois dias seguidos, com e sem, mesmo tempo de estacionamento:
sentry.jpg
Avatar do Utilizador
civic
Mensagens: 2252
Registado: 06 jan 2011, 15:24
Data de Aquisicao: 25 jul 2018
Capacidade bateria: 115,5 Ah

Re: Diário de bordo Model 3 '19- "Ausländer"

Mensagem por civic »

Perdeu 3% em cerca de 10 horas?
Nissan LEAF 2018 40kWh
165 000Km's
BMW i4 eDrive 40 80kWh
93 000Km's
Avatar do Utilizador
rjspedition
Mensagens: 621
Registado: 11 jul 2021, 10:34
Data de Aquisicao: 01 jan 2011

Re: Diário de bordo Model 3 '19- "Ausländer"

Mensagem por rjspedition »

civic Escreveu: 05 fev 2026, 10:18 Perdeu 3% em cerca de 10 horas?

Em quase 9h, sim!

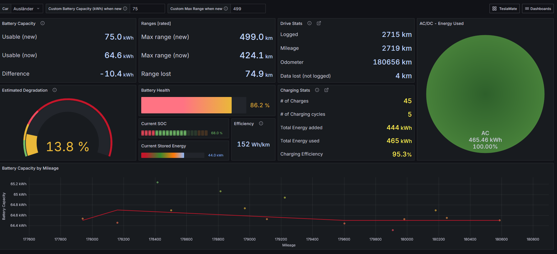
Mais 1 mês, com Fevereiro a ser o primeiro com os registos no Teslamate: Com mais 2366 km registados, estamos a caminho de chegar ao fim da garantia das bateriais este verão: That was fast! :lol:
feb1.PNG

E falar em baterias (assumi 75 (?) em novo e os 499km), ao longo dos carregamentos o programa vai extrapolando os valores a 100%:
feb2.PNG

...100% que apenas foram atingidos 1x este mês, como de costume:
feb3.PNG

Para quem gosta de registar dados, ter isto sempre a correr é um mimo. :mrgreen:

Mas para quem é curioso e gosta de perceber e ver a evolução, o Teslamate introduz mais uma variável: Os dados enviados pela Tesla não incluem consumos instantâneos, por isso os valores tem como por base a variação de percentagem. Como o carro vai escondendo capacidade útil quando a carga da bateria desce (a questão da diferença dos 10% nos posts anteriores), o consumo por viagem indicado no carro lê o que foi efetivamente gasto, já o Teslamate ao ler apenas as percentagens, ignora o valor de "reserva": O valor médio aos 100km é mais elevado aqui do que o indicado no carro.


Três pequenos apontamentos:

-
Vamos ver se os franceses assumem ou se é necessário pagar mais 5€.
Reembolso feito na hora, novo autocolante pago, e já tudo ok!


- Amanhã vai montar mais 2x Hankook iON Evo, e vão sair os últimos 2 Michelin que foram entregues com o carro já com algum uso: Ainda fizeram mais 50000km deste lado.


- Após uma post no TCP sobre um defeito de um ecrã fiquei mais atento ao meu e... descobri que também sofre de algo que não é tão incomum quanto isso pelo que percebo ao pesquisar: O LCD parece estar a "descolar" (?):
Sem título.jpg

De noite não apresenta nada de nada, de dia depende muito da incidência de luz solar directa: a foto representa o pior "dano, uns segundos depois já sem o sol de chapa passa a isto:
Sem título2.jpg

Sem qq limitação no toque ou comandos vou deixar correr por agora. Um ecrã novo deverá rondar os 1500 com montagem, um usado consegue-se por 300€ em casa e a troca é super simples, mas tenho medo que volte a acontecer em breve.
mafgod
Proprietário Leaf
Mensagens: 1303
Registado: 10 abr 2014, 16:43
Data de Aquisicao: 03 abr 2012
Capacidade bateria: 35,04Ah 7B +145000Km
Localização: Pelo Concelho Mafra

Re: Diário de bordo Model 3 '19- "Ausländer"

Mensagem por mafgod »

Sobre o ecran a descolar... o que queres dizer com isso?
Eu não consigo perceber pelas fotos...
Avatar do Utilizador
rjspedition
Mensagens: 621
Registado: 11 jul 2021, 10:34
Data de Aquisicao: 01 jan 2011

Re: Diário de bordo Model 3 '19- "Ausländer"

Mensagem por rjspedition »

O sombreado branco no canto do ecrã. ;)

Na primeira foto com sol a incidir diretamente é muito visivel, na segunda sem essa incidência é menos, e de noite é quase invisível.


Mais um entre alguns casos que encontrei a pesquisar:
Capturar2.PNG
Daqui: https://forums.automobile-propre.com/to ... ran-54303/
Responder

Voltar para “Tesla Model 3”